在狂奔盈利之际,销售与营销费用直线上升。
过去一年,靠着持续火热的文旅市场,赚得盆满钵满的携程,经历有些曲折。
2025年第三季度,携程净营业收入达到183亿元人民币。其中住宿预订贡献了80亿元收入,同比增长18%,交通票务收入则达到了63亿元;2025年前三季度累计净利润已达290亿元,毛利率高达80%。
这些数据意味着什么?
36氪计算统计,A股旅游链各子板块在2025年前三季度的净利润分别是,酒店15亿、景区26亿、航空运输149亿,合计约190亿。也就是说,携程一家压过了整个旅游产业链。
争议随之而来。
进入1月,有关携程因涉垄断被调查的消息传得沸沸扬扬。在此之前,与柬埔寨旅游局合作一事(已暂停),让“卸载携程”相关话题阅读量累计超50亿次。这并非携程首次牵动舆论,回溯2025年,公司就曾先后被郑州、贵州市监约谈。
截至目前,垄断调查尚未有明确结果,但各类预测已纷纷出炉:罚款、整改、更合规……不管结果如何,对于这家赚钱能力一流的行业巨头,不少人都期待其在2026年能收敛锋芒,更为低调。
2026年,携程“困”不住酒店了
携程被立案调查,云南民宿协会会长在朋友圈里写了一句话:“我们倍感欣慰。”
一时间,不少酒店人也纷纷转载发文。资深酒店从业者张凯文(化名)在朋友圈写了这样一句话:“屠龙少年,终成恶龙。”他自大学毕业后就进了酒店行业,先后在万豪、亚朵做过前厅经理,目前是一家四钻酒店总经理。
所谓四钻,是携程对酒店的一种自主评级,通常对标四星级。
十几年的职业生涯,让张凯文一路看着携程从最初改写酒店文旅行业的英雄姿态,到如今人人不满。至于如何不满,哪里不满,一纸立案调查几乎可以总结整个行业的心声:二选一、佣金高、自动调价、平台按流量分配划分酒店等级(特牌、金牌、银牌)。
张凯文的酒店在携程上属于金牌级别。
因为“特牌”要求商家只能与携程独家合作,金牌则只要求与其他平台价格相同。而在流量分配、页面推荐上,特牌最优、金牌次之、银牌最末。综合流量需求与酒店全平台运营习惯,金牌往往是一家单体酒店能承受的最合理的营销范围。
其次是佣金。
根据公开信息,携程的佣金率一路上涨,目前已至15%—20%。张凯文表示,这一数字是常规水平,如果叠加“金牌”展位的流量营销费用,酒店的综合获客成本一般在15%到25%左右,高的甚至能逼近40%。
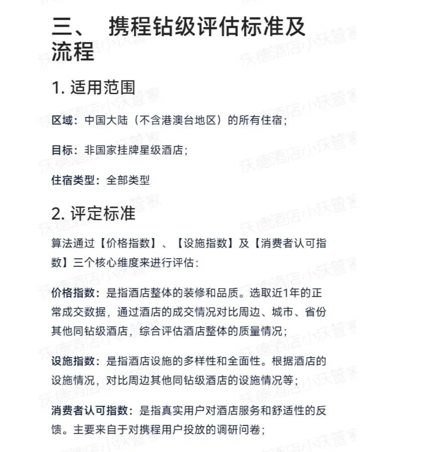
而除了等级、佣金,时刻让张凯文焦虑的是携程的钻级制度。
据悉,携程的钻级评估目标是非国家挂牌星级酒店,通过价格指数、设施指数及消费者认可指数三个核心维度来评估。一开始,张凯文所在的酒店还是3钻,上任后花了半年时间整改硬件、培训员工,好不容易冲上4钻,从此就像上了发条,再也不敢停。
一旦钻级下降,流量、客源、收益都会跟着下跌。
为了拉高评分,他不得不给前台定KPI:每个月至少引导80%的客人给5星好评,完不成就扣绩效。员工怨声载道,可没有办法,周边同档次的酒店太多,谁的等级低,谁就被压在搜索页后面。
据说还有同行为了评级,花近十万块改造大堂,有的直接换了全套智能设备,有的三个月送出去两千多份果盘。OTA评分评级直接主宰酒店命脉,康奈尔大学的实证研究显示,酒店评分每提高1分(5分制),房价可提升11.2%。
“市面上的酒店人普遍都被携程的钻级制度驯化了。”张凯文如是说。
当前,携程的经营环境有可能随着调查而松动,这是不少酒店人希望看到的。
这些年,旺盛的文旅消费直接拉动了OTA平台的竞争。美团、飞猪、抖音、小红书……加上京东的下场,商家全平台运营似乎成了大势所趋。从数据上来看,尽管携程占据超50%的份额,但其他平台也在加速追击。
特别是在携程一直自豪的高档酒店业务上,美团、抖音的渗透不可小觑。
2025年暑假,美团数据显示,仅暑期第一周,平台00后入住万豪酒店的间夜同比上涨近85%,7月北上广深高星酒店间夜量增长25%,佛山、杭州、郑州等新一线城市高星酒店间夜量增长40%。
2025年双 11,云南某四星级酒店近一半的预订来自抖音;10月1日至10月7日,高档型酒店销量增长53%。京东宣布进军酒旅市场时,主要的底气就是平台本身手握一大批高净值人群。
对于商家而言,流量之外,平台的佣金率也要做个对比。
数据显示,抖音和美团的酒旅业务佣金率普遍维持在4.5%—8%的区间,而京东尝试最高三年0佣金吸引商户。张凯文表示:“现在很多连锁酒店都在考虑京东,听说锦江计划全量酒店逐步入驻京东。”
2026年,携程还能困住酒店人吗?
有意思的是,这个问题没有固定答案。张凯文的酒店虽然全平台运营,但至少有70%的OTA收入来自携程,酒店在携程上的运营投入也最多,有的同行在携程的各项费用一度超过营收的20%。
他一边对携程的高压经营环境嗤之以鼻,一边又没有更好的办法“逃离”携程。
他甚至说:“我不喜欢所有OTA平台,不止携程。”
携程想低调,商家很为难?
当然,张凯文不想离开携程,除了营业占比,与前期的沉没成本,还需考虑头部平台流量。
2025年5月,携程App流量用户已达1.04亿。
只不过,偌大的流量池并不是直接供商家取用,当前携程的推广也是激发本次云南商家集体反抗的主要矛盾之一。张凯文在操作后台,已经把单次点击的报价出到了3.5元,后台却还在提示:再涨3毛,预计7天可获曝光6455—8733次,点击781—1057次。
换句话说,客人在携程每点击一次,张凯文就要掏三块多。
“这只是浅层次的,这个推广最坑人的是在于酒店民宿布局越密集的地方,竞价越卷,甚至有的地方会炒到高达几十块换一次点击的竞价。竞价排名与特牌金牌这种站队体系绑定,如果不做金牌特牌,系统就会把你竞价高排名的资格取消。”
高佣金、高推广,这对小体量酒店,尤其是30间客房以下的酒店影响极大,客房量在50个房间以上的酒店,如果每天能消耗掉60%的客房量也抵消一定的运营成本。“携流量已令酒店”这句话早就成了无数商家对携程的一致评价。
值得一提的是,携程也有流量焦虑。
虽然在国内在线旅游市场,携程的头部地位已经稳固许多年,但美团、飞猪、抖音、小红书不断进攻,酒店、航空也纷纷进入旅游业。相比之前,携程的市占率已经有所下降,2019年,携程的市占率高达67%。
到2024年,交银国际数据显示为57%,五年时间下跌10个百分点。反观其他平台,美团从2019年的9%,增长至202年15%;抖音则通过直播、短视频等方式跃升至4%,2025年,同程旅行旅游业务营收同比增长28%。
这两年,特种兵旅游、宝藏小城旅游在抖音、小红书等内容平台走红,对携程造成不小的冲击。张凯文在北方一座三线小城,2024年,城市因为特色文化与美食在抖音上被搜索了1748万次,环比增长108.70%。
张凯文在前台聊天时,发现从抖音来酒店的客人,明显比以前多了。
况且,携程在用户端的好感度正持续走低,在一系列负面接连冲击下,平台用户数据大幅承压。
2025年四季度,携程因个人信息保护要求限期整改,直接导致其APP下载量环比下降35%。平台用户评分从4.8分降至3.2分,四季度活跃用户数同比下降12%。2025年,“柬埔寨”旅游事件又让平台用户评分从4.8分降至3.2分,四季度活跃用户数同比下降12%。
携程或许也意识到这一点,在狂奔盈利之际,销售与营销费用直线上升。
2024年,这一成本激增至约16亿美元(约130亿元人民币),占净营收的26%。2025年三季度,携程营业成本为34亿元,同比上涨20%,销售及营销费用为42亿元,同比上涨24%。
并且这两个数字的增长速度,都跑赢了企业营收增速。
事实上,携程早已陷入流量投入的惯性闭环,根本无从停下脚步。文旅赛道的竞争日趋白热化,流量狂奔的步伐不敢有半分迟疑。而对于那些依附携程流量生存的文旅商家而言,他们其实更不接受携程流量投入降温。
2026年,张凯文希望携程低调一些,又希望携程能再进一步。
携程必须“守住”海外市场?
去年,张凯文把一小部分心思花在了海外市场上。
当下出入境旅游早已火热到酒店人无法忽视的程度。2024年,中国公民出境旅游人数1.23亿人次。2025年中国入境游恢复率已达123%,上海、北京、成都等传统旅游城市入境游客量增幅均超90%。
这对疲惫的酒店人而言,是一件好事。
由于平台不断发展,商家对接海外消费者的步骤并不繁琐,以携程为例,基本上只要商家优化好携程的信息,就会自动同步到Trip(携程国际版)上。
张凯文远离五环内的国际化城市,酒店的海外宾客不算多,大部分是商旅出差,但国际化消费大势所趋,前期的搭建必须跟上整个行业发展。2025年3月,订单来了Booking.com直连交易额超470万,新增79家酒店、民宿直连,累计共241个商家已上线海外渠道。
携程的国际业务也能侧面印证张凯文的“先见之明”。
2024年,国际业务为携程贡献了10%的收入;2024年第四季度为14%。2025年三季度,携程Trip.com总预订量同比增长60%,入境旅游预订暴涨超100%,出境酒店和机票预订已冲到2019年同期的140%。
但高速增长的速度并不能让携程高枕无忧。
“在全球市场上,携程要面临的对手太多了。”张凯文酒店的主要海外订单来自Booking。具体来看,欧盟市场最大的OTA是Booking.com,占据70%左右的市场份额;北美市场Booking.com和Expedia的双寡头格局。
还有Airbnb、Agoda。2025财年3季度财报显示,Airbnb总间夜预定量本季同比增速达 8.8%,较上季加速了 1.7pct,平台的总预定金额(GBV)同比增长了 14%,较上季度显著提速了超 3pct。
Agoda在日韩、东南亚的国家和地区市场占有率比较高。
“海外用户更注重酒店的个性化服务、文化特色、以及环保理念等方面的展示,这与国内本身的商圈论有些不太一样,所以我们一般会覆盖所有在海外有知名度的渠道,增加酒店的境外曝光量。”
在张凯文看来,携程的海外数据之所以亮眼,其实有三个主要原因。
第一,这几年国际旅游市场实现稳定增长,根据初步统计,2025年国际游客总人数有望达到15.2亿,同比增长了近6000万人次,增幅超过4%,国际旅游业整体收入将达到1.9万亿美元,同比增长5%。
其次,携程的海外营销与投入丝毫不输本土。
2025年2月,摩根士丹利报告指出,携程为大力拓展海外市场,延续了 2024 年四季度激进获客的策略,旗下Trip.com的销售和营销费用占营收的比例将达到40%—50%,携程商旅2025年在国际化技术投入上同比增长130%。
第三,携程海外的佣金率远远低于国际巨头Booking、Expedia、Airbnb。
以2024年的财报数据为例,Booking、Expedia 和 Airbnb 这三家巨头的综合佣金率各自分别为 14.3%、12.3%、13.6%。而携程在 2024 年的交易额为 1.2 万亿元,净营收为 533 亿元,综合佣金率仅为 4.4%。
这也是为什么携程海外增速领先,却不如Booking们利润率高。2025年三季度,Booking营收同比增长率是13%,携程是16%,但在利润率这个指标上,Booking的EBITDA(息税折旧摊销前利润)高达47%,同期携程只有35%。
张凯文后来再看同行各国际渠道的订单数据,携程的海外单量确实在涨,却始终成不了主力。
没有哪个商家会共情平台,携程不进步,商家只会把更多精力、成本分给Booking、Agoda这些佣金更高却更稳固的国际巨头,就像携程从来也没有体谅过他们。
但携程必须守住海外市场,这不是替商家,而是为自己。
本文转载自道总有理(ID:daotmt),已获授权,版权归道总有理所有,未经许可不得翻译或转载。
由第一财经、第一财经商业数据中心(CBNData)联合发布的《开物·2025中国消费品牌智能创新白皮书》,现已开启预售!在喧嚣的技术浪潮之中,什么是真正可落地的智能创新?AI应该从哪里切入企业核心能力?品牌如何在不确定的环境中,构建可持续的长期竞争力?这份超13万字的深度洞察,覆盖了万级智能消费相关人群样本,携手数十位行业专家,对3000+消费品牌企业进行了系统拆解,帮助中国消费品牌在智能时代明确坐标、重构能力,实现从“开物”到“成务”的价值跃迁!
点击此处或下方图片即可购买,享受限时早鸟价,直降170元,包邮到家!
好文章,点个赞
版权提示
转载第一财经商业数据中心原创稿件,请于文首标明来源、作者,并保持文章完整性。非第一财经商业数据中心原创稿件,未经许可,任何人不得复制、转载、或以其他方式使用。如需转载或以其他方式使用稿件内容,请联系CBNData客服DD-4(微信ID:CBNDataDD4)







