2023年的初夏来临,冰淇淋和雪糕赛道呈现什么趋势?行业竞争有何新格局?CBNData进行了一轮梳理。
2023年的初夏来临,冰淇淋&雪糕赛道呈现什么趋势?行业竞争有何新格局?CBNData进行了一轮梳理。
以下为核心摘要:
1. 市场趋势:产品高端化、渠道线上化、口味多元化
-
产品高端化:新品价格多在10元以上,占比超一半
-
渠道线上化:品牌重视建设线上渠道,抖音成线上新战场
-
口味多元化:口味与新茶饮趋同,椰子口味成热门
2. 竞争格局:市场整体分散,网红冰淇淋、跨界冰淇淋与“健康化”冰淇淋冲击原有格局
市场趋势:产品高端化、渠道线上化、口味多元化
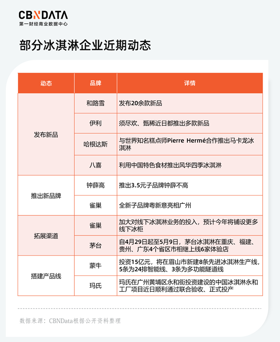
经历过80年代的技术引进,90年代的外商投资、私营企业加入,各冰淇淋&雪糕品牌在长年累月中积累了大量的打法和经验。时至今日,冰淇淋&雪糕在产品、渠道、口味等方面已经推出更多举措和想法。不管是长期耕耘的龙头企业,还是近几年新进入市场的玩家,他们的变化都值得拆解。
以2023年5月18日为例,CBNData发现在销售额TOP10的品牌中,国潮品牌中街1946、钟薛高与主打人类友好等“功能性”产品的可米酷以10-20元的中高端产品为主,中街1946的全家福小白杯、钟薛高的杏余年与和你酪酪的大规格量贩装单价在20元以上。伊利凭借甄稀、蒙牛凭借蒂兰圣雪发力20元以上的高端市场。
海外品牌中,走高端路线的哈根达斯产品均超20元,其家庭装大桶冰淇淋均超百元。八喜、和路雪产品主要集中在3-10元与10-20元之间,八喜20元以上的产品主要是其珍品系列以及量贩装。
在产品上新领域,据CBNData不完全统计,2023年各品牌共发布70款新品。51%新品为中高端产品,单支价格在10元以上,46%新品的单支价格区间集中在3-10元。
随着我国冷链物流行业的快速发展、疫情期间消费行为的改变,冰淇淋&雪糕线上渠道的销售占比明显上升。中国绿色食品协会《2022年中国冰淇淋雪糕行业趋势报告》显示,2021年冰淇淋&雪糕线上渠道占比增加15%达到20%。
在电商渠道中,抖音已成冰淇淋&雪糕重要的销售平台。根据飞瓜数据不完全统计,2023年以来,在抖音直播的冰淇淋雪糕品牌持续增加,到2023年4月,数量已接近150家。
近半年(2022.11-2023.4)每月销售额top10的榜单中,哈根达斯是唯一一个每月上榜的品牌,饱受争议的哈根达斯通过抖音重新完成与年轻消费者的对话,其2022年底上线的红丝绒风味系列冰淇淋,仅一周抖音上获得了超过1.3亿播放量。八喜、可米酷、玛琪摩尔、伊利等品牌上榜5次。值得一提的是,抖品牌“徐某某”也进榜5次。该播主在首页注明“只做意式家庭装冰淇淋”,大多数单品规格为6斤。
品牌自播方面,据不完全统计,共有22家品牌在抖音自播。从次数来看,冰淇淋行业总自播次数持续增加,其中钟薛高、美登高、HALO TOP与旺旺每月都进行自播,钟薛高与旺旺自播次数在30次左右,美登高与HALO TOP则在40次左右。
2018年 “双黄蛋”雪糕爆火,直接导致章鱼、臭豆腐等各种猎奇口味的网红雪糕涌现,随着消费者猎奇心态下降,这些“奇葩”口味雪糕几乎消失殆尽。如今热销的口味中依然是巧克力、牛奶等传统甜口,相关产品占比也遥遥领先。此外,草莓、椰子、桃子、杨梅等时令水果风味也备受欢迎。
值得一提的是,在新茶饮和咖啡赛道风靡的椰子口味也成为了热门的冰淇淋雪糕口味,新品数量甚至超过桃子、草莓等口味,东北大板等多个品牌纷纷推出相关新品。
图片来源:新视线
另外,随着中式茶饮文化借“围炉煮茶”等形式迎回年轻消费者,八喜、伊利、明治、钟薛高等品牌开始变得“茶里茶气”,不管是八喜的茉莉龙井雪糕、明治的芒果龙井雪糕,还是钟薛高的茉莉清茶雪糕,口味清爽、颇具中国风的茶饮元素给了品牌更多灵感。
竞争格局:市场整体分散,新玩家入场冲击原有格局
近年来,冰淇淋作为门槛低、毛利高且拥有增长潜力的千亿级赛道吸引了大量玩家涌入。除了新消费品牌——钟薛高、Oatly动作不断,红宝石、茅台等老牌企业也纷纷推出相关品牌或产品。根据企查查数据,虽然从2019年起,新增冰淇淋相关企业持续下降,但每年新增数量均超过3000家。
众多玩家涌入,也造就了其分散度极高的行业格局。欧睿数据显示,2022年按零售额计算,我国冰淇淋市场份额超过2%的单一品牌只有7个。从企业角度看,伊利以21%的零售市场份额居首,联合利华、雀巢份额分别为10.5%、3.1%。
分散到品牌层面,伊利、蒙牛、和路雪、雀巢、八喜五个龙头企业旗下拥有27个品牌,线下渠道覆盖全国 。在地方市场,天冰(河南)、中街(辽宁)、德氏(沈阳)等本土品牌地域性优势显著,撑起了不少80/90后的回忆。
在新消费领域,冰淇淋&雪糕也可以“重做一遍”。第三方数据显示,销售额TOP 15的冰淇淋&雪糕品牌中,有20%成立于2015年前后。可米酷、轻遇等新消费品牌先后成立,同时打响了高端品牌的认知战争。在冰淇淋“功能化”与“减糖健康化”的趋势下,主打功能型及无蔗糖的可米酷与索菲亚也成功抢占消费者心智。
一批老牌企业也希望借由冰淇淋&雪糕拥抱年轻人。茅台、洋河、五粮液、泸州老窖纷纷推出含酒冰淇淋,老干妈、恒顺醋业等调味品也推出调味品口味的冰淇淋吸引眼球。虽然暂时无法从销售数据看到进入冰淇淋赛道对他们的帮助,但从营销角度来看,这些都是不错的尝试。
品牌策略:老牌巨头VS新派玩家
当新老玩家纷纷盯上这块“冷饮蛋糕”,龙头企业如何继续保持优势?新进入中国市场的品牌如何完成突围?CBNData选取伊利与玛琪摩尔两个品牌,详细拆解他们的品牌策略。
伊利
伊利2022年年报显示,其冷饮业务实现营收95.67亿元,同比增长33.61%。伊利在年报中表示“冷饮业务市场份额保持市场第一”。这么多年,伊利做对了什么?
1)产品:大单品迭代实现份额化,新品追求“人有我有”
伊利2003年推出冰淇淋品牌巧乐兹后,便在棒冰以及三色雪糕的时代填补了冰淇淋品类的空白。巧脆棒和奶香棒的设计,无论是品类额差异、产品结构、口味口感,均帮助伊利迅速打开市场,上市首年就取得了2亿多元销售额的好成绩。此后其支棒系列推出更多口味,2019年推出的巧丝绒,上市首年售出超1.3亿支;2022年推出熔岩巧巧,上市首年售出超4600万支。
图片来源:伊利官网
此后,巧乐兹又陆续推出大脆筒,中脆筒、小V筒。从口味到产品线结构,形成产品家族,全线抢占市场份额。
在上新方面,伊利在现有基础上做到“人有我也有”。远有伊利推出“伊利心情”PK蒙牛的“绿色心情”,近有旗下品牌须尽欢以团扇造型为卖点,推出国潮风格雪糕,与以瓦片为造型的国潮冰淇淋钟薛高,同台打擂。
2)营销:紧抓年轻人的兴趣点和热点实现破圈
一直以来,伊利在营销方面颇为“大手笔”。年报数据显示,2022年伊利销售费用为229.08亿,其中广告营销费用占比高达64%,为146.97亿。
血本出重效,从以往案例看,伊利的娱乐营销一直踩在年轻人兴趣点上。无论是2006年签约张韶涵、2012年签约angelababy到如今的时代少年团,伊利均会选择当下最具年轻人号召力的偶像做代言人。在综艺方面,2009年巧乐兹冠名《我爱记歌词》、甄稀赞助《拜托了冰箱》,伊利通过综艺覆盖了大屏小屏。此外伊利还通过与声优、电竞主播等新营销场景破圈,希望触达不同圈层年轻人。
3)渠道:线上线下全域覆盖,保持主导地位
伊利在2006年开始经营线下渠道,启动织网计划,根据2021年财报,伊利服务乡镇网点近109.6万个,比上年增长5.5%。线上渠道也基本实现全面覆盖,2017年、2019年、2020年分别与阿里巴巴、苏宁、京东等平台展开合作。
在新零售业态领域,伊利在O2O赛道依旧保持头部地位。O2OMind报告数据显示,2022年5月,伊利市场份额超过和路雪,处于龙头位置,旗下品牌甄稀的销售额实现翻倍增长。
玛琪摩尔
新西兰品牌玛琪摩尔创立于1978年,2016年进入中国市场,主打“营养健康”理念。2023年3-4月线上销售额同比增加65%。2022年11月-2023年4月,5次进入抖音销售额TOP10榜单中。
1)固有消费习惯改变,专注差异化场景
不同于其他品牌线上售卖低克数的支棒、脆筒,玛琪摩尔主打家庭消费场景,售卖量贩装冰淇淋。在天猫官方旗舰店铺上架的14款spu中,13款spu为1L-2L家庭分享装冰淇淋,1款是为家庭装配备的蛋卷。
随着国内消费者饮食习惯的变化,冰淇淋&雪糕正在打破季节性消费的桎梏。艾媒数据显示,在2022年中国消费者冬季食用冰淇淋的情况调查中,73.2%的人表示冬季也吃冰淇淋,15.3%的人不确定吃冰淇淋的具体季节划分。在此趋势下,冰淇淋已不是单纯的夏日消暑食品,而是成为一种日常休闲食品,在宅家追剧、家庭聚会、朋友做客等家庭消费场景中,成为一种选择,以玛琪摩尔为代表的量贩式冰淇淋品牌找到了新的机会点。
2)围绕健康营销,击穿用户心智
在玛琪摩尔的营销中,“一个冰淇淋球=一杯新西兰牛奶”成为最普遍强调的广告语。在“大健康”的趋势下,该广告语将冰淇淋与新西兰牛奶划了等号,一方面强调了其优质原材料,另一方面强调其营养价值。
在直播话术上,原材料也被主播反复提及,如零反式脂肪酸,零甜蜜素,零钙可可脂,零防腐剂;配料表中,奶油是第一项,牛奶是第二项,含奶量高;新西兰原装进口食品等。
图片来源:小红书
雪糕、冰激凌赛道毫无疑问已进入全维度竞争阶段,从早期的解暑神器到现在的四季热销品,玩家的持续涌入让这个品类的市场规模不断扩大。但不论是当做是主业的雪糕品牌,还是通过雪糕跨界的品牌,简单的模仿赚取短期热度的做法已不合时宜,找准需求错位竞争,才能在市场中找到自身的长期发展位置。
好文章,点个赞
版权提示
转载第一财经商业数据中心原创稿件,请于文首标明来源、作者,并保持文章完整性。非第一财经商业数据中心原创稿件,未经许可,任何人不得复制、转载、或以其他方式使用。如需转载或以其他方式使用稿件内容,请联系CBNData客服DD-4(微信ID:CBNDataDD4)







